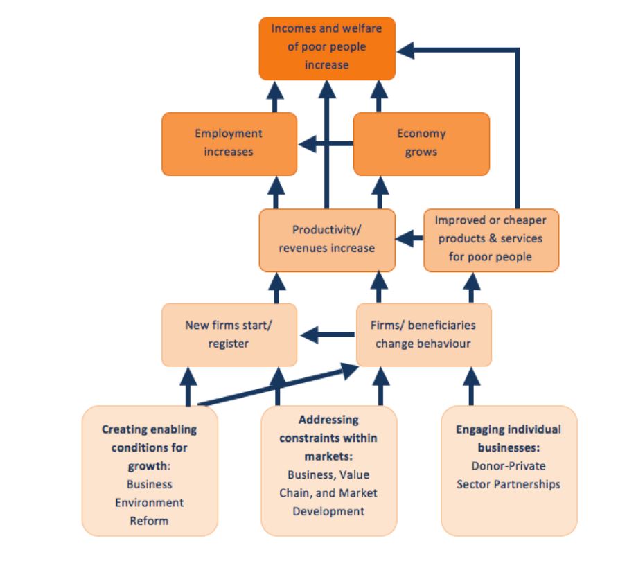
This is a really cool way for evaluators to show the evidence supporting a Theory of Change in a (clickable) evidence map for economic development. Check it out here: www.enterprise-development.org/what-works-and-why/evidence-framework/
This is a really cool way for evaluators to show the evidence supporting a Theory of Change in a (clickable) evidence map for economic development. Check it out here: www.enterprise-development.org/what-works-and-why/evidence-framework/